Staff

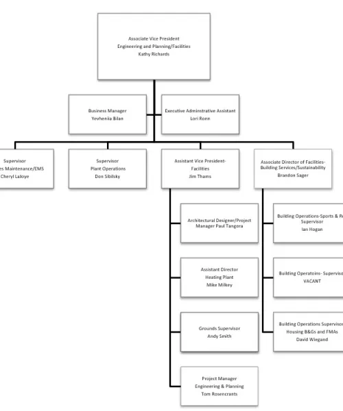
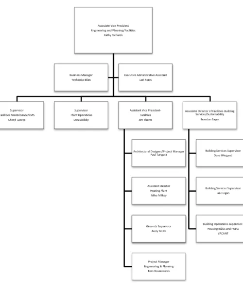
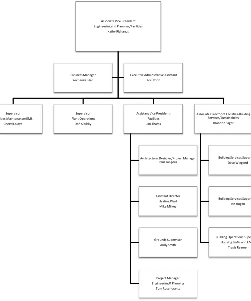
Kathy Richards, P.E.

Associate Vice President - Engineering and Planning/Facilities

kathrich@nmu.edu 906-227-1237

Jim Thams

Assistant Vice President of Facilities

jthams@nmu.edu 906-227-2475

Brandon Sager

Associate Director - Facilities, Building Services & Sustainability

brsager@nmu.edu 906-227-1446

Mike Milkey

Assistant Director - Facilities/Heating Plant

mimilkey@nmu.edu 906-227-2158

Yevheniia Bilan

Business Manager

ybilan@nmu.edu 906-227-2075

Paul Tangora

Architectural Designer/Project Manager

ptangora@nmu.edu 906-227-2121

Tom Rosencrants

Project Manager - Engineering & Planning

trosencr@nmu.edu 906-227-2896

Dallas Ducoli

Student Revit/CAD Technician

Plant Operations Staff

Lori Ronn

Executive Administrative Assistant

lomarsha@nmu.edu 906-227-2292

Cheryl LaJoye

Supervisor - Facilities Maintenance

clajoye@nmu.edu 906-227-2835

Don Sibilsky

Supervisor - Plant Operations

dosibils@nmu.edu 906-227-2848

Andy Smith

Supervisor - Grounds

andrewsm@nmu.edu 906-227-1328

Dave Wiegand

Supervisor - Building Services

dawiegan@nmu.edu 906-227-2727

Travis Reamer

Supervisor, Building Operations

treamer@nmu.edu 906-227-2959

Ian Hogan

Supervisor, Building Services

ihogan@nmu.edu 906-227-2252
Facilities Org Chart 2025
The Woods Housing drone shot

The Plant Operations Call Center is the communications hub of Plant Operations and the front-line communications with campus departments. Work orders are initiated, dispatched, coordinated, and tracked through our computerized Facilities Management System. Inquiries on any Plant Work Order can be followed up on by calling Lori Ronn at the Call Center at 227-2292.

General Contact Information

Plant Operations
Northern Michigan University
1401 Presque Isle Avenue
Marquette, MI  49855

Phone: (906) 227-2292 | Fax: (906) 227-2467

*In case of a building or grounds emergency after business hours, call NMU Public Safety at 227-2151.

Work Orders

Work Orders can be obtained through one of the following: Phone: (906) 227-2292 | Fax: (906) 227-2467 | Walk-in customers at Plant Operations

Campus Location

Plant Operations is located in room 136 of the Services Building on Sugarloaf Avenue. Sugarloaf Avenue can be accessed from either Wright Street (roundabout at Wright and Sugarloaf) or Hawley Street (County Road 550). 

University Business Hours

University business hours are 8 a.m. - 5 p.m. during the fall and winter semesters (late August through early May). During the summer, NMU will be open 7:30 a.m. - 4:00 p.m. Monday - Friday. Northern Michigan University is located in the Eastern time zone.